温职院首页
首页
部门介绍
因公出访
海外办学
合作办学
国际交流
Study in WZPT
港澳台工作
Contact Us
您现在的位置:
首页
规章制度
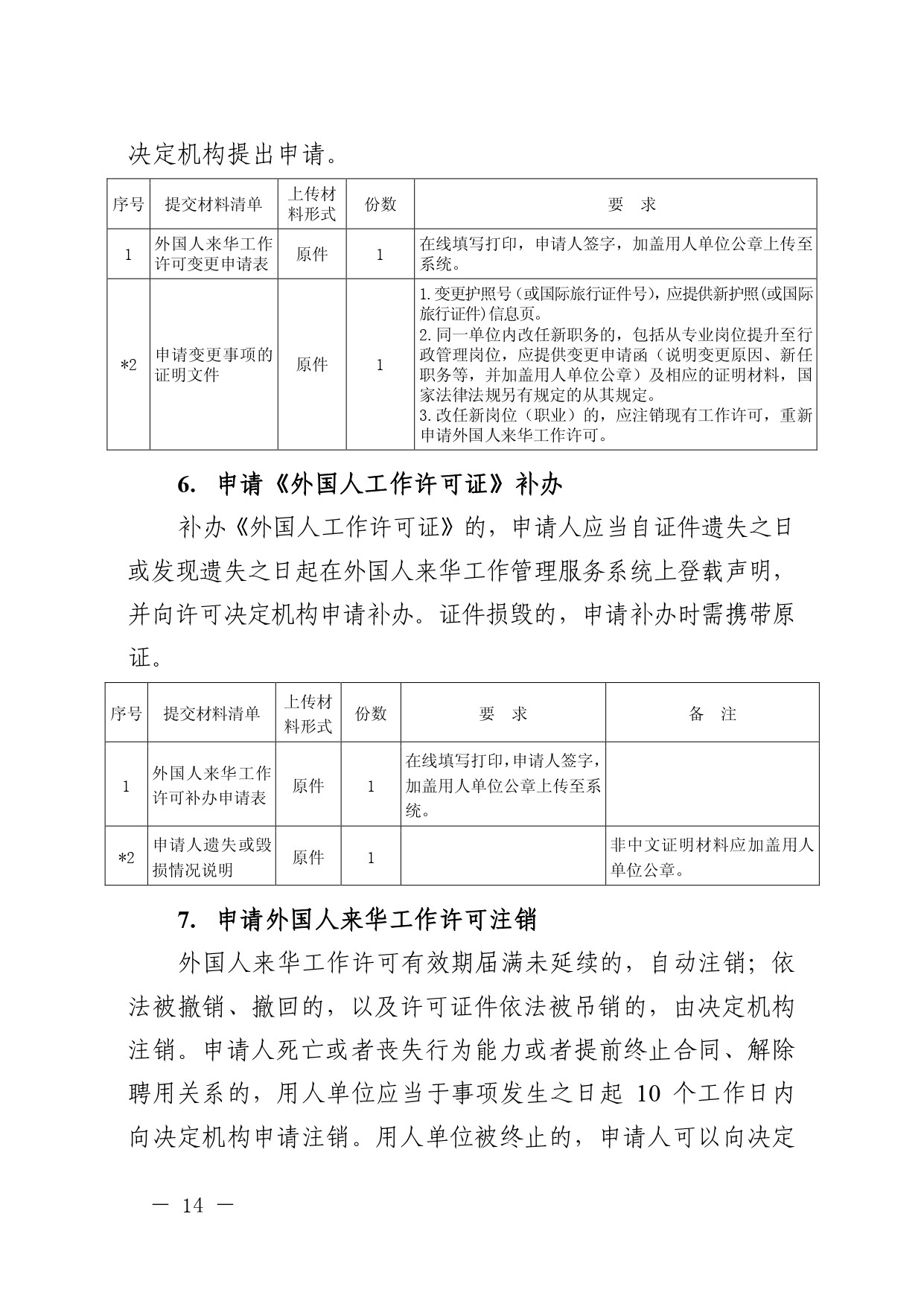
浙江省外国专家局关于印发《浙江省外国人来华工作许可服务指南》的通知(浙外专发〔2019〕9号)
发布时间:2020-06-11
浙江省外国专家局关于印发《浙江省外国人来华工作许可服务指南》的通知(
浙外专发〔2019〕9号
).pdf
【打印本稿】
【关闭窗口】